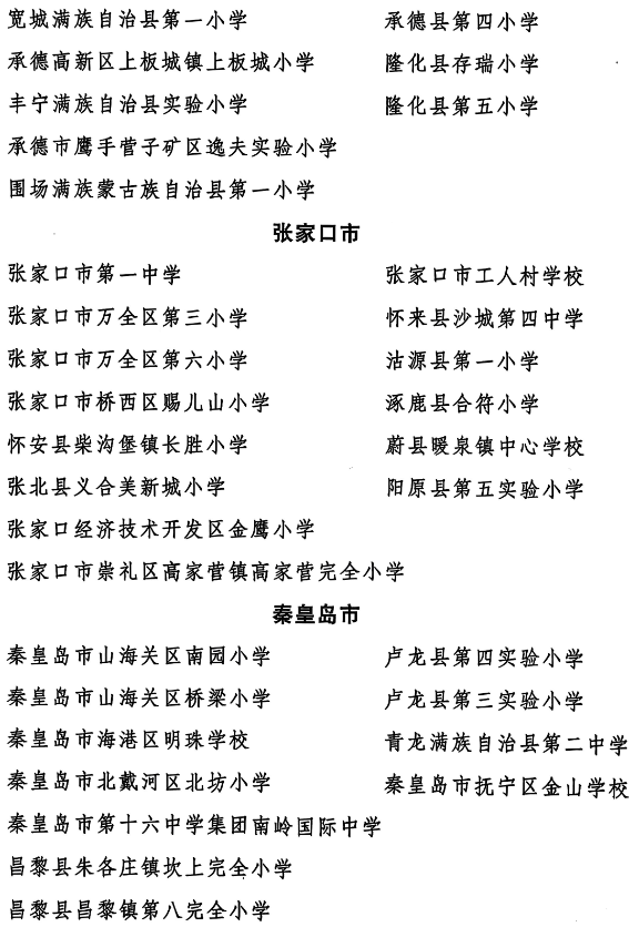
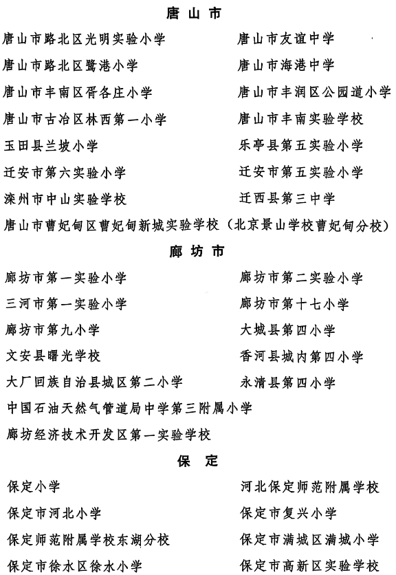
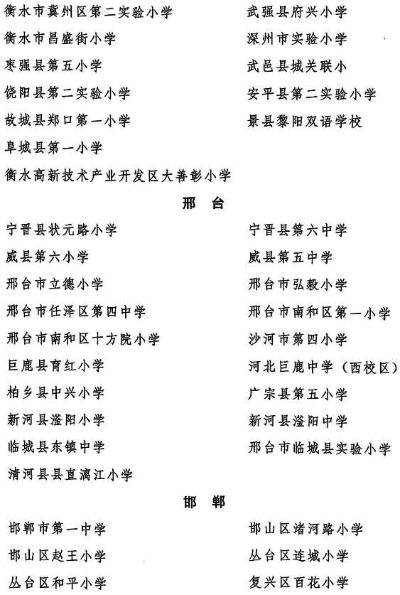
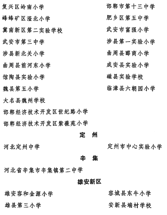
河北省教育厅最新发布关于公布首批中小学规范汉字书写教育试点学校名单的通知,经各市推荐、省教育厅审核,确定194所中小学校为河北首批中小学规范汉字书写教育试点学校,看看有你母校吗↓↓↓

河北省首批中小学规范汉字书写教育试点学校名单
(排名不分先后)






此外,与通知一同公布的《河北省中小学规范汉字书写教育试点建设指南(试行)》提出了河北省中小学规范汉字书写教育试点建设的主要任务。
抓好规范书写入门教育。把规范书写纳入入学适应教育,从低年级抓起,以规范书写坐姿和执笔姿势(以下简称“双姿”)挂图和视频示范为标准,积极引导学生掌握正确的书写“双姿”,做到“三个一”,即眼离书本一尺,胸离桌子一拳,手离笔尖一寸,养成“提笔即是练字时”的良好书写习惯。加强“双姿”与视力保护、脊柱健康等健康知识宣传,提高师生和家长重视程度,形成校家社一体推进规范汉字书写的良好氛围。
提高规范汉字书写质量。以《义务教育语文课程标准(2022年版)》为依据,《通用规范汉字笔顺规范》为规范,《通用规范汉字表》《义务教育语文课程常用字表》为基本内容,培养学生掌握汉字的笔画笔顺、偏旁部首和间架结构,逐步学会书写正楷字和规范、通行的行楷字,做到书写规范、端正、美观、流利。结合规范书写“双姿”要求和各阶段学生身心发育情况,制定学生规范汉字书写评价标准,开展过程性评价,全校学生书写整洁率、规范率得到显著提升。
传承优秀汉字文化。深入挖掘汉字蕴含的育人价值,推动规范汉字书写与文字发展史教育相结合,培养学生了解汉字的创造、使用、演变、发展,感知汉字形、音、义之间的联系,理解和感悟汉字文化的博大内涵。规范汉字书写教育融入校园文化建设,利用校园连廊、过道等展示师生优秀规范汉字书写作品,定期开展“书法名家进校园”、书法节、汉字文化周等活动,与河北成语典故、历史文化、革命文化相结合,陶冶师生情操,激发书写兴趣,营造具有地方特色的书写文化氛围。
统筹发挥一、二课堂作用。发挥好课堂主渠道作用,落实义务教育课程方案和标准要求,规范汉字书写教育纳入教学计划,保障语文课程写字教学。规范汉字书写融入全学科全过程,实现“全科书写、全员参与”。开展“每日一练”活动,固定时间进行规范汉字书写练习,并进行反馈。有条件的学校可探索课后延时服务开展规范汉字书写,创办学生社团,充分利用艺术馆、博物馆、图书馆等资源,拓展汉字学习渠道。
发挥教师表率作用。课堂板书、教学课件等用字规范。规范汉字书写教育纳入教师培训和教研内容,重点加强语文教师、书法专兼职教师、新入职教师培训。把规范汉字书写情况纳入优质课评选指标体系,广泛开展教师“三笔字(钢笔字、粉笔字和毛笔字)”基本功比赛。成立规范汉字书写名师工作室或工作团队,推广规范汉字书写教育教学优秀成果。
推进数字化赋能。积极开展数字化赋能规范汉字书写教育新途径,因地制宜研发和使用科学实用的规范汉字书写应用程序、微课、慕课等资源,充分利用国家中小学教育智慧平台中国语言文字数字博物馆等语言文化数字资源平台,推动规范汉字书写数字化教学,进一步提升规范汉字书写教育效果。
建立科学评价机制。结合规范汉字书写教育工作实际情况建立科学评价机制,推动各项措施落地见效。规范汉字书写纳入教育教学评价考核,教师规范汉字书写水平纳入综合评价内容,学生规范汉字书写质量纳入综合素质评价档案。



